I’m an assistant professor at Michigan State University. I study an eternal human question: What shapes our personalities? We all know people who are warm, friendly rays of sunshine, and people who are cold and prickly. People who love to try new things, and people who stick to what they know. By applying modern statistical tools to big datasets, I study how and why the DNA we inherit, and our many life events and experiences, affect who we are and who we become.
Beyond research, I like baseball (go Cubs), crossword puzzles, skateboarding (retired), and hot sauce. My brother and I have a silly little music review podcast called Songthing to Talk About (listen on Spotify).
Here’s my CV Follow me on Bluesky Email me: tedschwaba@gmail.com
Interested in working with me at MSU? Click to check out the Origins of Personality Lab page
Here’s a Shiny app I made called the Facet Atlas that visualizes how 268 different facet scales relate to one another
Here are some examples of the research questions I’ve studied, along with figures that show results of the research. Click the links to read the papers!
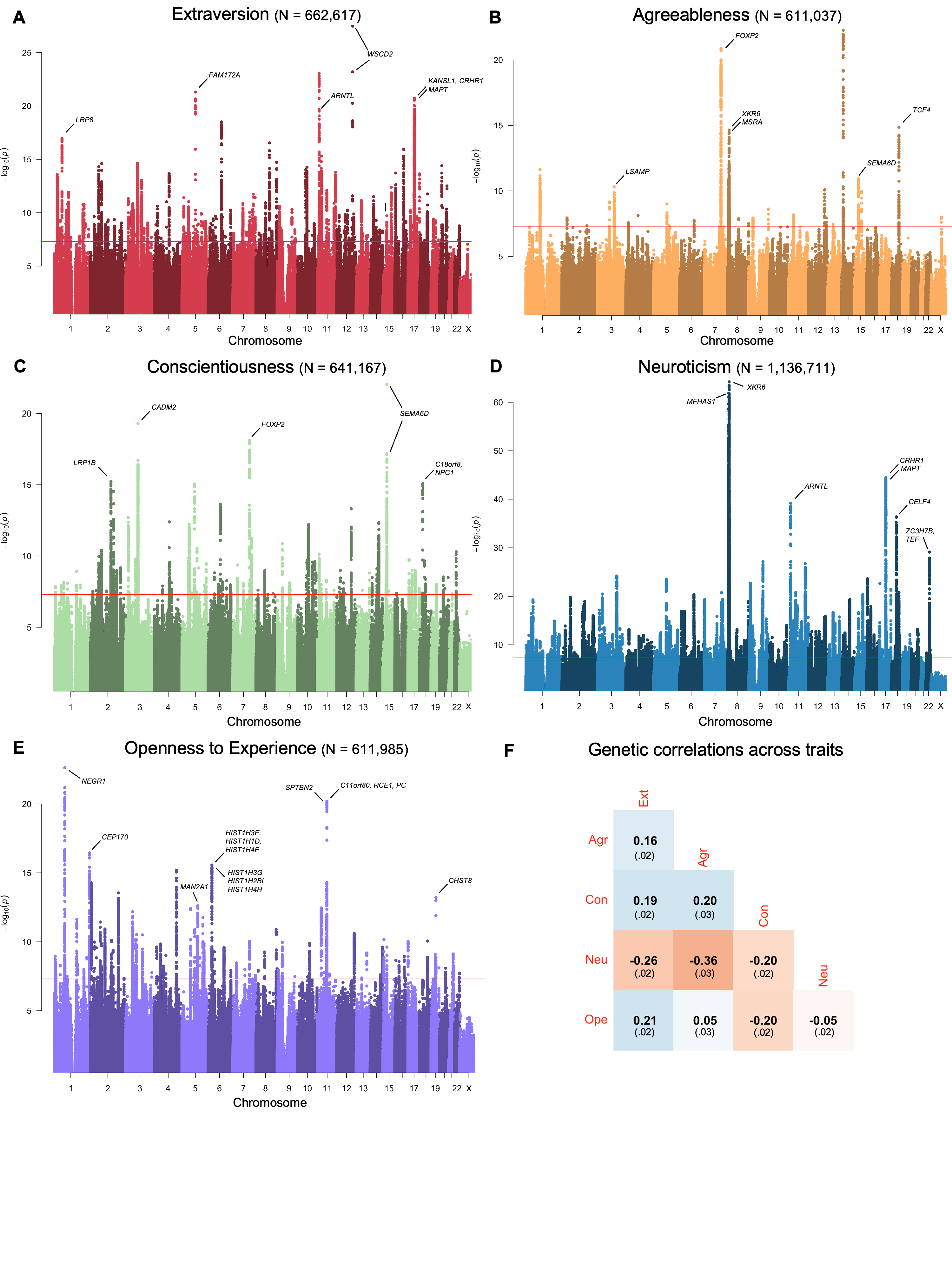
Which common genetic variants predict our personalities? How are these genetic variants linked to health, wealth, work, love, and other outcomes fundamental to being a human?


Genetic risk for some psychiatric disorders overlaps with risk for other disorders. Are these patterns of genetic overlap similar across males and females?

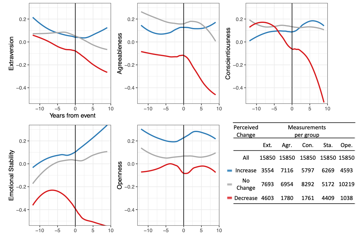
Do people think that a life event in the last 10 years has changed their personality? How do these perceptions match with their past measured personality development before and after the event?

When people mature in one personality trait, do they mature in other traits as well? Do close others perceive similar maturation?

Did the US Clean Air Act, which reduced lead emissions, affect personality traits? Does atmospheric lead exposure in childhood predict personality traits in adulthood?

How do the many scales that measure personality traits associate with one another, and how can visualizing these correlation networks give us insight into the structure of personality?

Do people change in optimism across adulthood, and are changes linked to the positive or negative life events they experience?

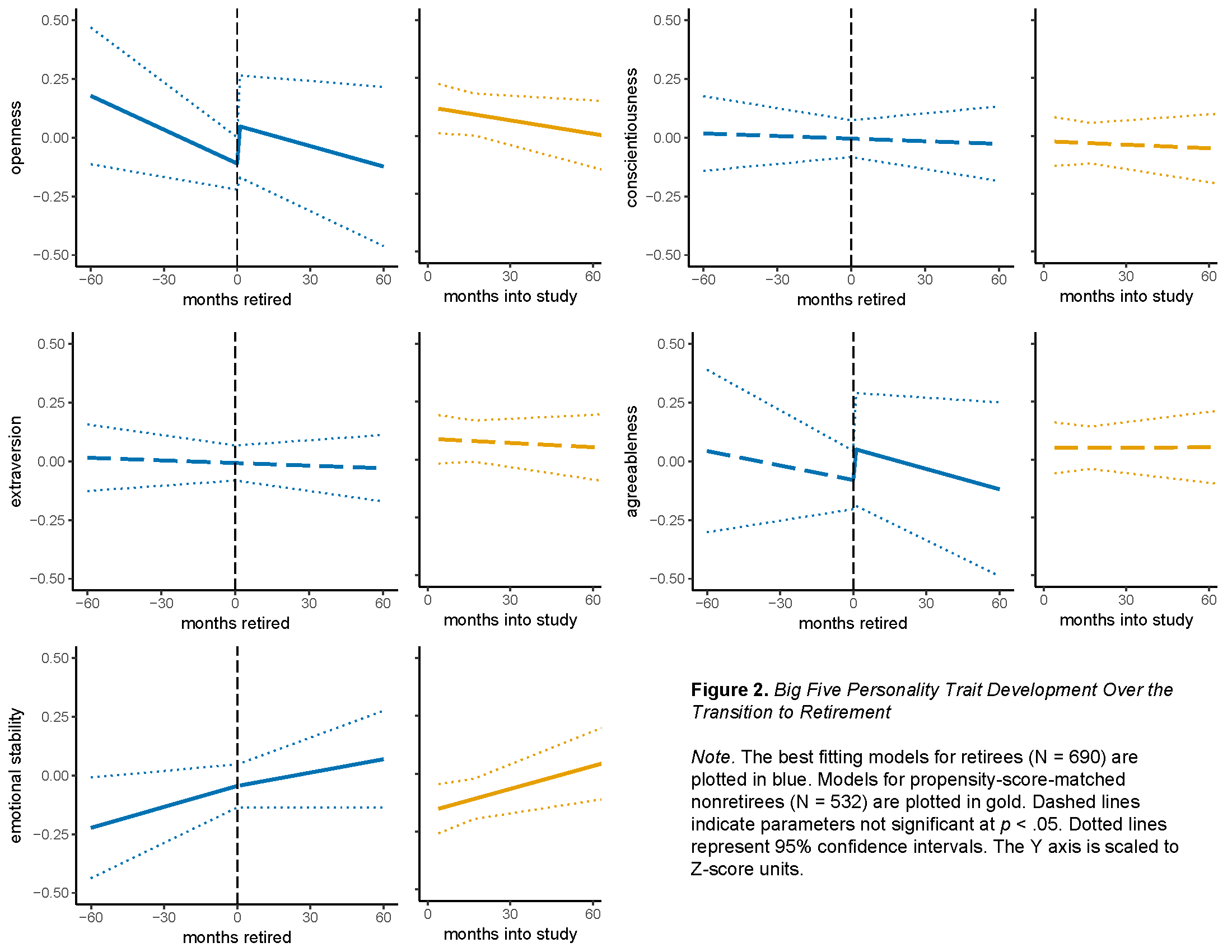
How does personality change as people approach, experience, and adapt to retirement (blue)? Do people who are similar to retirees but keep working (gold) change in similar ways?

How do people change in openness to experience in the 24 years after they begin college? Does openness in college predict love and work outcomes 24 years later?

Across the lifespan, how much do people vary from one another in personality development? Is development especially variable earlier in the lifespan?

How do individual people change in openness to experience as they navigate their lives? Do people who go to museums, concerts, and movies become especially open to new experiences?

here are some SEO terms that allow you to find this website and I have put them in white so they don’t bother you
ted schwaba tedmond schwaba personality psychology big five personality development change gerontology science individual differences openness to experience tod shwaba link to chapter